中央人民政府
自治区人民政府
自治区人大
自治区政协
加入收藏
设为首页
登录/注册
繁/简
中国人民政府
自治区人民政府
自治区人大
自治区政协
繁/简
登录
/
注册
设为首页
加入收藏
搜索
新闻中心
政务公开
政务服务
互动交流
就业创业
社会保障
人才人事
劳动关系
当前位置:
首页
>
专题专栏
>
新疆12333电话咨询服务中心
>
热点问答
回到首页
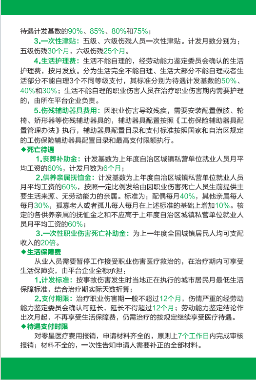
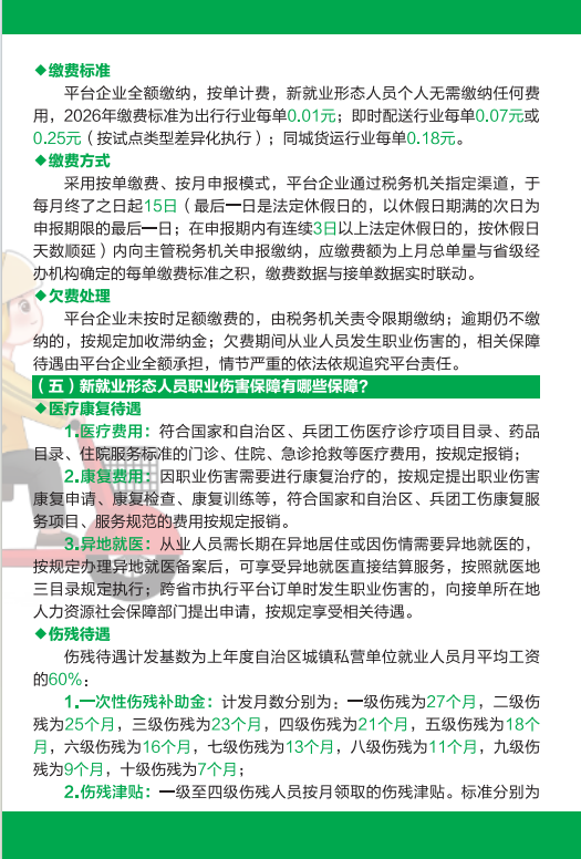
新就业形态人员职业伤害保障试点、基层快递网点优先参加工伤保险常见问答
2026-03-10 18:12
来源:人社厅
访问量:
次
【字体:
大
中
小
】
分享:
【TOP】
【打印页面】
【关闭页面】
扫一扫在手机打开当前页
相关文章
人社部
人社部
中国国家人才网
技能人才评价工作网
国家社会保险公共服务平台
全国人社系统干部在线学习平台
自治区政府部门
审计厅
应急管理厅
退役军人事务厅
外事办公室
住房和城乡建设厅
交通运输厅
文化和旅游厅
商务厅
生态环境厅
农业农村厅
卫生健康委员会
水利厅
民族事务委员会
民政厅
公安厅
财政厅
人力资源和社会保障厅
自然资源厅
司法厅
教育厅
工业和信息化厅
科学技术厅
发展和改革委员会
厅属网站
中国新疆人才网
新疆人事考试中心
各地人社部门
乌鲁木齐
伊犁哈萨克自治州
博尔塔拉蒙古自治州
昌吉回族自治州
克孜勒苏柯尔克孜自治州
喀什地区
其他相关机构网站
新华网新疆频道
新疆新闻网
新疆人民广播电台
新疆电视台
天山网
兵团网
教育部
工业和信息化部
财政部
国家税务总局
国家市场监督管理总局