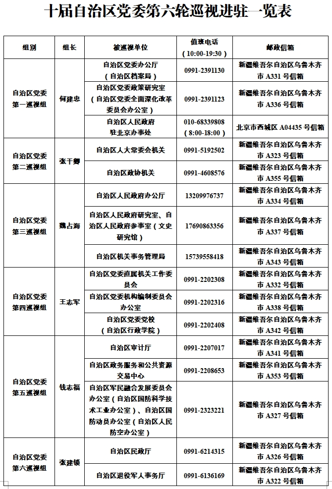
根据自治区党委关于巡视工作的统一部署,截至11月18日,十届自治区党委第六轮巡视完成进驻工作。14个巡视组将对34家区直部门(单位)开展常规巡视。
被巡视部门(单位)分别召开巡视进驻动员会。自治区党委各巡视组组长作动员讲话,对深入学习贯彻习近平总书记关于巡视工作的重要论述,扎实开展巡视工作提出要求。
自治区党委各巡视组组长指出,巡视是重要的政治工作,肩负“两个维护”的重大政治责任。自治区党委巡视组将坚持以习近平新时代中国特色社会主义思想为指导,深刻领悟习近平总书记关于党的自我革命的重要思想和关于巡视工作的重要论述,深入学习贯彻党的二十大和二十届二中、三中全会精神,认真贯彻落实二十届中央纪委三次全会和全国巡视工作会议精神,认真落实十届自治区党委历次全会部署,坚守政治巡视定位,全面贯彻巡视工作方针。坚持围绕中心、服务大局,完整准确全面贯彻新时代党的治疆方略,紧扣铸牢中华民族共同体意识工作主线,统筹发展和安全、开放和稳定,坚持问题导向,紧盯权力和责任,紧盯“一把手”和领导班子,紧盯群众反映强烈的问题,突出“四个落实”监督重点,深入查找和纠正政治偏差,切实发挥政治巡视利剑作用,为推进中国式现代化新疆实践提供坚强保障。
自治区党委各巡视组组长要求,要准确把握政治巡视监督重点,深入了解被巡视党组织学习贯彻习近平总书记重要讲话和重要指示批示精神,完整准确全面贯彻新发展理念和新时代党的治疆方略,履行职能责任,落实全面深化改革要求,防范化解重大风险,纵深推进全面从严治党,加强领导班子、干部人才队伍和基层党组织建设,以及巡视、审计监督发现问题整改落实等情况,着力发现和推动解决突出问题。要坚持稳中求进工作总基调,紧扣被巡视党组织职责定位,坚持实事求是、依规依纪依法,强化立行立改、边巡边查,增强监督合力,严明纪律作风,坚决完成好巡视任务。
被巡视党组织主要负责人表示,将深入学习贯彻习近平总书记和党中央关于巡视工作重要部署要求以及自治区党委工作安排,提高政治站位,自觉接受监督,坚持同题共答,主动配合巡视。将以此次接受巡视为契机,全面检视短板弱项,及时研究解决问题,不断加强自身建设,更好履行职责使命,用实际行动坚定拥护“两个确立”、坚决做到“两个维护”。
据悉,14个自治区党委巡视组将在被巡视部门(单位)工作2个月左右,其间设立专门值班电话、邮政信箱及二维码,主要受理反映被巡视党组织领导班子及其成员、下一级党组织主要负责人和重点岗位人员问题的来信来电来访,重点是关于违反政治纪律、组织纪律、廉洁纪律、群众纪律、工作纪律和生活纪律等方面的举报和反映。巡视组受理信访时间截止到2025年1月15日。

